教育部关于印发《幼儿园保育教育质量评估指南》的通知【教基〔2022〕1号】

  TIEM: 2022-02-11      501

各省、自治区、直辖市教育厅(教委),新疆生产建设兵团教育局:

  《幼儿园保育教育质量评估指南》已经2022年1月18日第2次部党组会审议通过,现印发给你们,请遵照执行。

教育部

2022年2月10日


幼儿园保育教育质量评估指南

  为深入贯彻全国教育大会精神,加快建立健全教育评价制度,促进学前教育高质量发展,根据中共中央、国务院《关于学前教育深化改革规范发展的若干意见》和《深化新时代教育评价改革总体方案》精神,制定本指南。

  一、总体要求

  (一)指导思想

  以习近平新时代中国特色社会主义思想为指导,全面贯彻党的教育方针,落实立德树人根本任务,遵循幼儿发展规律和教育规律,完善以促进幼儿身心健康发展为导向的学前教育质量评估体系,切实扭转不科学的评估导向,强化评估结果运用,推动树立科学保育教育理念,全面提高幼儿园保育教育水平,为培养德智体美劳全面发展的社会主义建设者和接班人奠定坚实基础。

  (二)基本原则

  1. 坚持正确方向。坚持社会主义办园方向,践行为党育人、为国育才使命,树立科学评价导向,推动构建科学保育教育体系,整体提升幼儿园办园水平和保育教育质量。

  2. 坚持儿童为本。尊重幼儿年龄特点和成长规律,注重幼儿发展的整体性和连续性,坚持保教结合,以游戏为基本活动,有效促进幼儿身心健康发展。

  3. 坚持科学评估。完善评估内容,突出评估重点,改进评估方式,切实扭转“重结果轻过程、重硬件轻内涵、重他评轻自评”等倾向。

  4. 坚持以评促建。充分发挥评估的引导、诊断、改进和激励功能,注重过程性、发展性评估,引导办好每一所幼儿园,促进幼儿园安全优质发展。

  二、评估内容

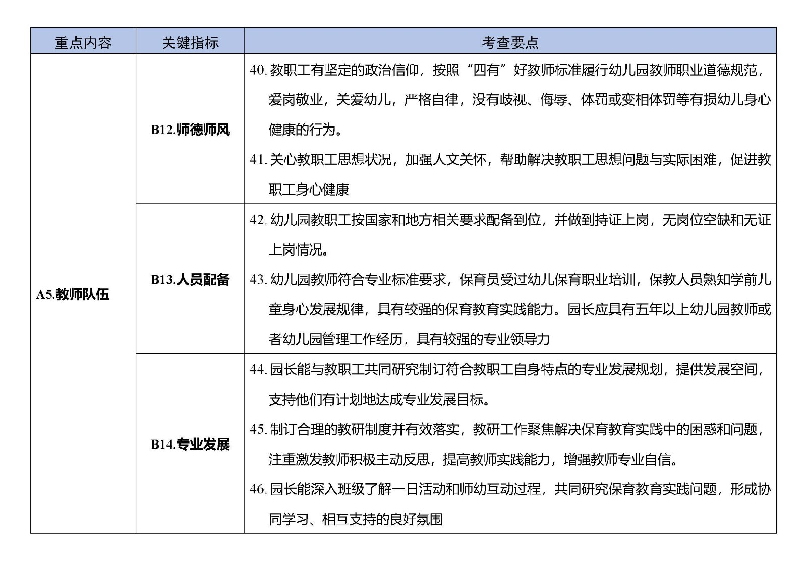
  坚持以促进幼儿身心健康发展为导向,聚焦幼儿园保育教育过程质量,评估内容主要包括办园方向、保育与安全、教育过程、环境创设、教师队伍等5个方面,共15项关键指标和48个考查要点。

  (一)办园方向。包括党建工作、品德启蒙和科学理念等3项关键指标,旨在促进幼儿园全面贯彻党的教育方针,落实立德树人根本任务,强化党组织战斗堡垒作用,树立科学保育教育理念,确保正确办园方向。

  (二)保育与安全。包括卫生保健、生活照料、安全防护等3项关键指标,旨在促进幼儿园加强膳食营养、疾病预防、健康检查等工作,建立合理的生活常规,强化医护保健人员配备、安全保障和制度落实,确保幼儿生命安全和身心健康。

  (三)教育过程。包括活动组织、师幼互动和家园共育等3项关键指标,旨在促进幼儿园坚持以游戏为基本活动,理解尊重幼儿并支持其有意义地学习,强化家园协同育人,不断提高保育教育质量。

  (四)环境创设。包括空间设施、玩具材料等2项关键指标,旨在促进幼儿园积极创设丰富适宜、富有童趣、有利于支持幼儿学习探索的教育环境,配备数量充足、种类多样的玩教具和图画书,有效支持保育教育工作科学实施。

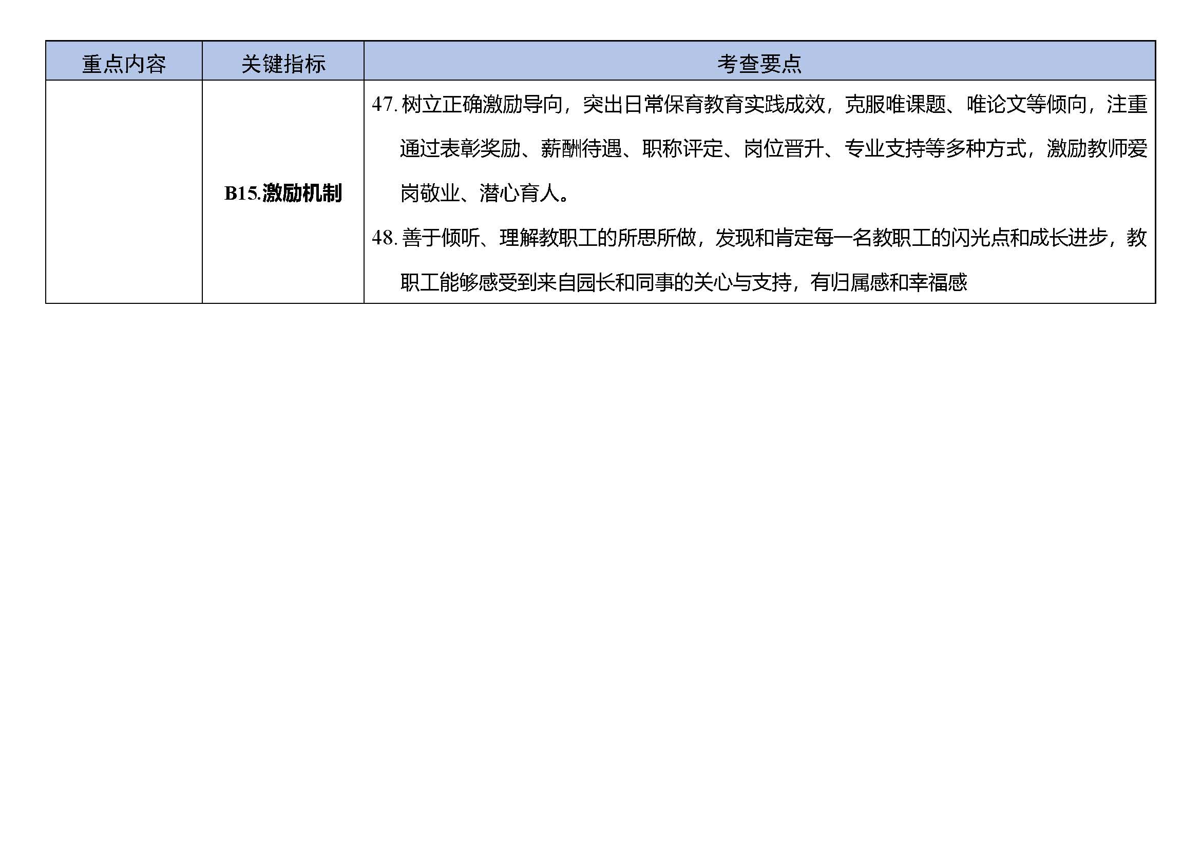
  (五)教师队伍。包括师德师风、人员配备、专业发展和激励机制等4项关键指标,旨在促进幼儿园加强教师师德工作,注重教师专业能力建设,提高园长专业领导力,采取有效措施激励教师爱岗敬业、潜心育人。

  三、评估方式

  (一)注重过程评估。重点关注保育教育过程质量,关注幼儿园提升保教水平的努力程度和改进过程,严禁用直接测查幼儿能力和发展水平的方式评估幼儿园保育教育质量。

  (二)强化自我评估。幼儿园应建立常态化的自我评估机制,促进教职工主动参与,通过集体诊断,反思自身教育行为,提出改进措施。同时,有效发挥外部评估的导向、激励作用,有针对性地引导幼儿园不断完善自我评估,改进保育教育工作。

  (三)聚焦班级观察。通过不少于半日的连续自然观察,了解教师与幼儿互动情况,准确判断教师对促进幼儿学习与发展所做的努力与支持,全面、客观、真实地了解幼儿园保育教育过程和质量。外部评估的班级观察采取随机抽取的方式,覆盖面不少于各年龄班级总数的三分之一。

  四、组织实施

  (一)加强组织领导。各地要高度重视幼儿园保育教育质量评估工作,将其作为促进学前教育高质量发展、办好人民满意教育的重要举措,纳入本地深化教育评价改革重要内容,建立党委领导、政府教育督导部门牵头、部门协同、多方参与的组织实施机制。各省(区、市)要结合实际,完善本地质量评估具体标准,编制幼儿园保育教育质量自评指导手册,增强质量评估的操作性,确保评估工作有效实施。要逐步将幼儿园保育教育质量评估工作与已经开展的对地方政府履行教育职责评价、学前教育普及普惠督导评估、幼儿园办园行为督导评估等工作统筹实施,避免重复评估,切实减轻基层和幼儿园迎检负担。

  (二)明确评估周期。幼儿园每学期开展一次自我评估,教育部门要加强对幼儿园保育教育工作和自评的指导。县级督导评估依据所辖园数和工作需要,原则上每3—5年为一个周期,确保每个周期内覆盖所有幼儿园。省、市结合实际适当开展抽查,具体抽查比例由各省(区、市)自行确定。

  (三)强化评估保障。各地要为幼儿园保育教育质量评估提供必要的经费保障,支持开展评估研究。要切实加强评估队伍建设,建立一支尊重学前教育规律、熟悉幼儿园保育教育实践、事业心责任感强、相对稳定的专业化评估队伍,评估人员主要由督学、学前教育行政人员、教研人员、园长、骨干教师等组成,强化评估人员专业能力建设。加强对本指南的学习培训,推动幼儿园园长、教师自觉运用对本指南自我反思改进,不断提高保育教育水平。

  (四)注重激励引导。各地要将幼儿园保育教育质量评估结果作为对幼儿园表彰奖励、政策支持、资源配置、园长考核以及民办园年检、普惠性民办园认定扶持等方面工作的重要依据。对履职不到位、违反有关政策规定、违背幼儿身心发展规律、保教质量持续下滑的幼儿园,要及时督促整改,并视情况依法依规追究责任。要通过幼儿园保育教育质量评估工作,积极推动地方政府履行相应教育职责,为办好学前教育提供充分的条件保障和良好的政策环境。

  (五)营造良好氛围。要广泛宣传国家关于学前教育改革发展的政策措施,深入解读幼儿园保育教育质量评估的重要意义、内容要求和指标体系,认真总结推广质量评估工作先进典型经验,有效发挥示范引领作用,积极开展国际交流与合作,营造有利于促进学前教育高质量发展的良好氛围。

附件:幼儿园保育质量评估指标幼儿园保育教育质量评估指标_页面_1.jpg

来源:教育部官网


上一篇:林梦泉 任 超 陈 燕 吕睿鑫:破解教育评价难题 探索“融合评价”新方法

下一篇:教育部关于印发《特殊教育办学质量评价指南》的通知【教基〔2022〕4号】