各省、自治区、直辖市教育厅(教委),新疆生产建设兵团教育局:
为深入贯彻落实全国教育大会精神,推动特殊教育评价改革,促进特殊教育高质量发展,现将《特殊教育办学质量评价指南》印发给你们,请遵照执行。
教育部
2022年11月1日
特殊教育办学质量评价指南
为深入贯彻全国教育大会精神,加快建立健全特殊教育评价制度,努力构建以义务教育阶段为主、涵盖学前教育和高中阶段教育的特殊教育办学质量评价体系,推进特殊教育高质量发展,根据中共中央、国务院印发的《深化新时代教育评价改革总体方案》和《国务院办公厅关于转发教育部等部门“十四五”特殊教育发展提升行动计划的通知》(国办发〔2021〕60号)精神,制定本指南。
一、总体要求
(一)指导思想
认真贯彻党的二十大精神,以习近平新时代中国特色社会主义思想为指导,全面贯彻党的教育方针,落实立德树人根本任务,遵循特殊儿童成长规律和特殊教育发展规律,加快建立以适宜融合为目标的特殊教育办学质量评价体系,强化评价结果运用,引领深化特殊教育教学改革,全面提升特殊教育办学质量,促进特殊儿童全面健康适宜发展。
(二)基本原则
坚持正确方向。坚持社会主义办学方向,践行为党育人、为国育才使命,树立科学教育评价导向,以适宜融合为目标办好特殊教育,全面提高特殊教育质量。
坚持育人为本。尊重特殊儿童身心发展特点和成长规律,推动普通教育、职业教育、医疗康复及信息技术与特殊教育融合,强化学生全过程纵向评价,合理调整课程内容,不断优化教学方式,促进特殊儿童更好融入学校、掌握一技之长与适应社会生活。
坚持统筹兼顾。整合涉及特殊教育的各类考核评价项目,处理好与普通教育不同学段质量评价制度的衔接、互补;同时,针对不同类别、不同程度、不同阶段特殊儿童的需要,分类设计评价方式,拓展学段服务、推进融合教育,推动特殊教育综合改革。
坚持以评促建。坚持实事求是、客观公正,强化增值评价,有效发挥引导、诊断、改进、激励功能,加快健全特殊教育体系,保障特殊儿童接受高质量的特殊教育。
二、评价内容
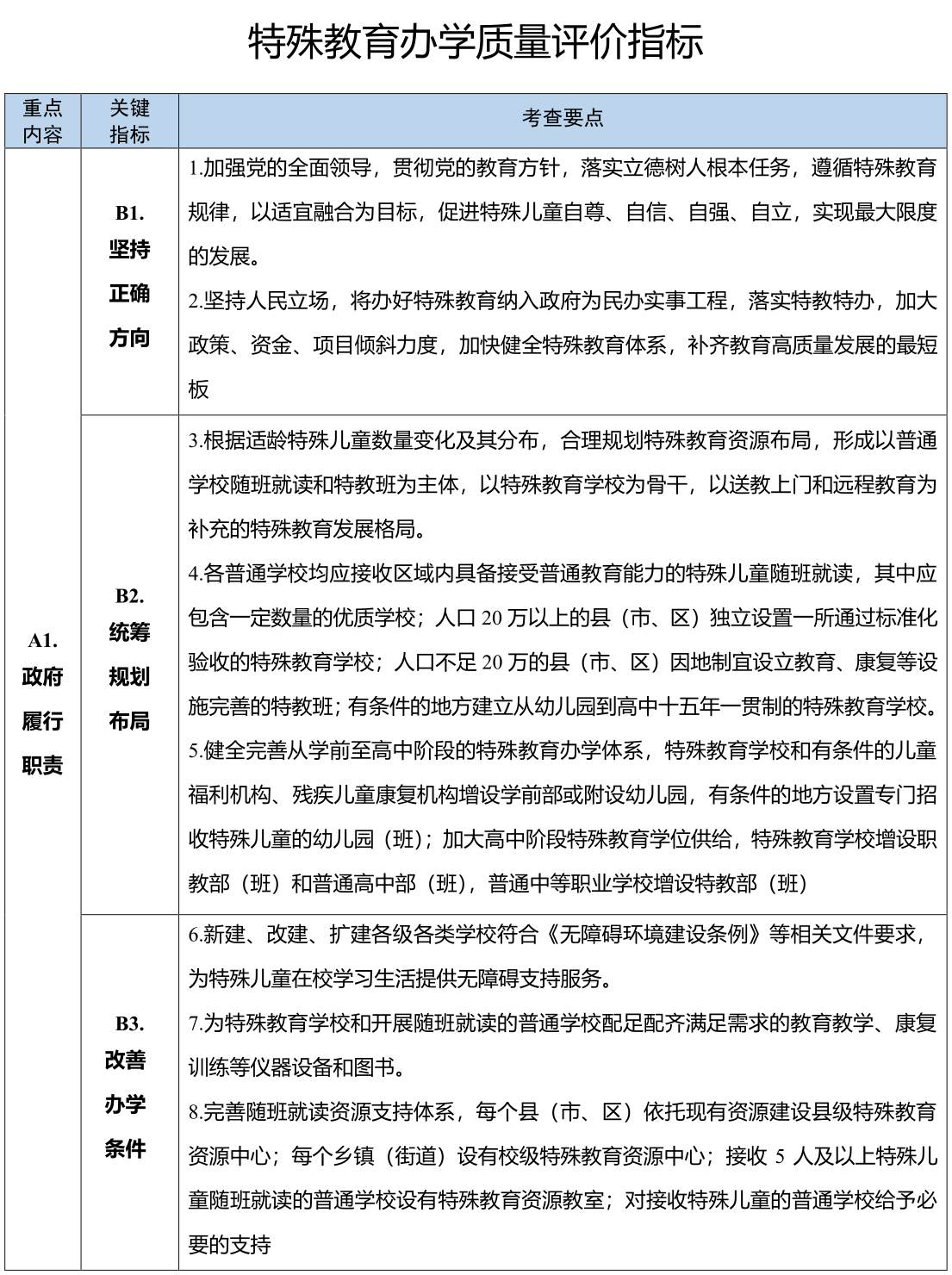
评价内容主要包括政府履行职责、课程教学实施、教师队伍建设、学校组织管理、学生适宜发展等5个方面,共18项关键指标和49个考查要点。
(一)政府履行职责。包括坚持正确方向、统筹规划布局、改善办学条件、强化经费保障、健全工作机制等5项关键指标,旨在促进地方政府全面贯彻党的教育方针,坚持社会主义办学方向,强化对特殊教育工作的领导,切实提升特殊教育保障力度和保障水平。
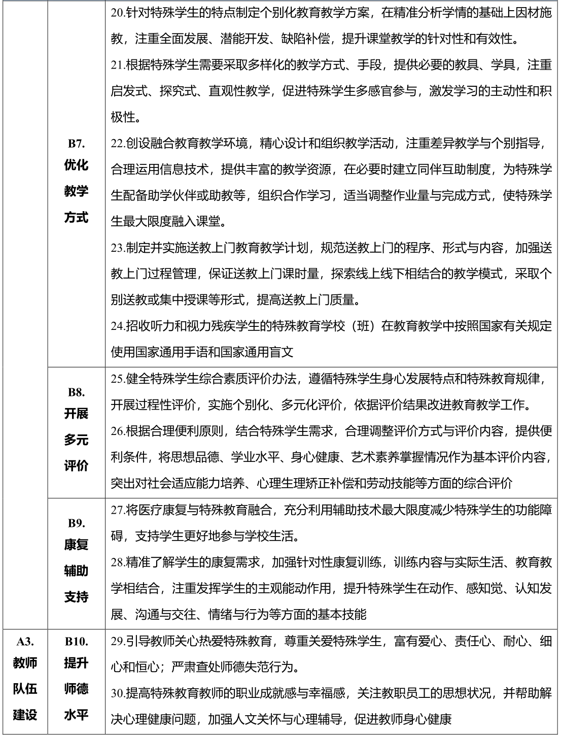
(二)课程教学实施。包括规范课程设置、优化教学方式、开展多元评价、康复辅助支持等4项关键指标,旨在推动学校遵循特殊教育规律和特殊儿童学习特点,落实课程方案,规范使用教材,优化课程内容与教学方法,改革评价方式,提供辅助支持与康复训练,全面提高特殊学生受教育质量。
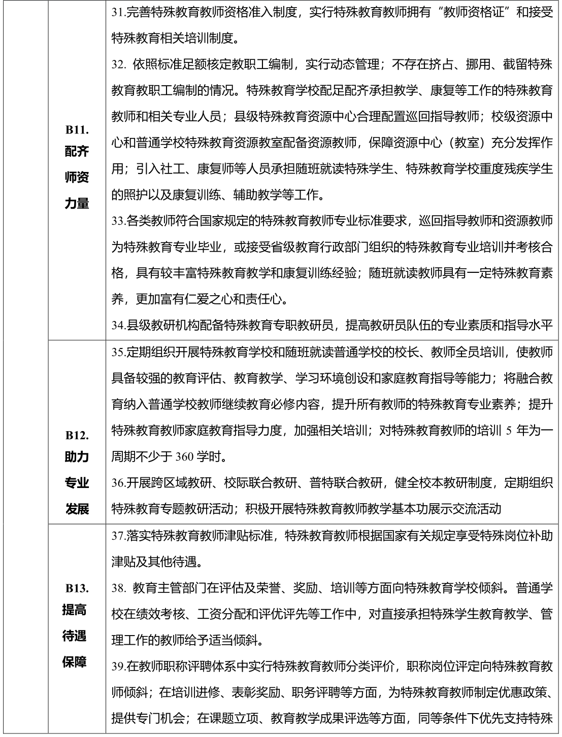
(三)教师队伍建设。包括提升师德水平、配齐师资力量、助力专业发展、提高待遇保障等4项关键指标,旨在促进学校加强教师思想政治和师德师风建设工作,加大力度配备特殊教育专业教师,健全教师专业发展机制,切实提高教师特殊教育专业素质,完善激励机制,提升教师职业幸福感,激发教育教学的积极性和创造性。
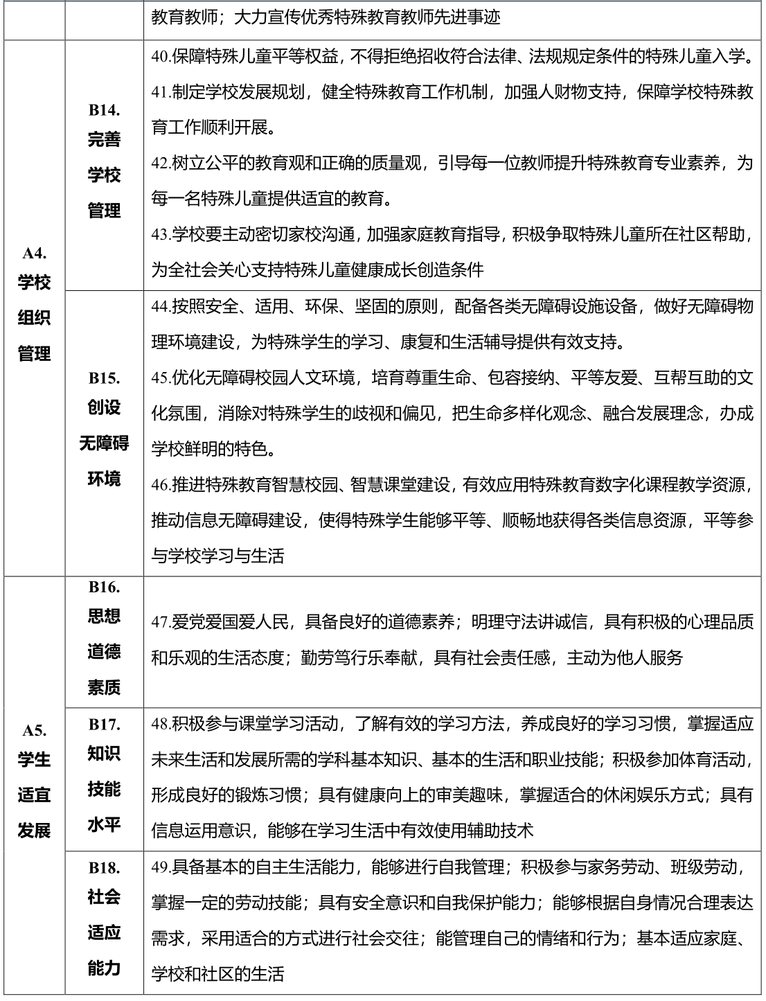
(四)学校组织管理。包括完善学校管理、创设无障碍环境等2项关键指标,旨在促进学校切实保障特殊儿童受教育权利,规范学校管理制度,健全特殊教育工作机制,加强家校社协同育人,深入推进融合教育,构建无障碍物理环境、人文环境与信息环境,整体提升特殊教育治理能力。
(五)学生适宜发展。包括思想道德素质、知识技能水平、社会适应能力等3项关键指标,旨在促进特殊学生具备良好的道德品质,掌握适应未来发展所需基本的知识技能,努力将特殊学生培养为自尊、自信、自强、自立的国家有用之才。
三、评价组织实施
(一)加强组织领导。各地要高度重视特殊教育办学质量评价工作,将其纳入地方政府、教育部门、学校的重要议事日程,建立政府教育督导部门牵头、多方参与的评价组织实施机制。结合本地实际制定特殊教育办学质量评价具体标准,分层分类细化评价指标内容与评价方式,编制学校自评手册,确保评价工作操作性强、程序规范、科学有效。在财政投入、评价队伍建设、信息平台建设等方面加大倾斜力度,为开展特殊教育办学质量评价提供必要的支持保障。
(二)规范评价实施。各地要认真组织实施特殊教育办学质量评价工作,在落实《义务教育学校管理标准》《义务教育质量评价指南》《幼儿园保育教育质量评估指南》《普通高中学校办学质量评价指南》等相关文件要求的基础上,执行《特殊教育办学质量评价指南》。对县(市、区)、特殊教育学校、随班就读普通学校的特殊教育办学质量评价要坚持结果评价与增值评价、综合评价与特色评价、自我评价与外部评价、线上评价与线下评价相结合,实行县(市、区)和学校自评、市级审核、省级全面评价和国家抽查监测,原则上每3—5年一轮,与中小学质量评价统筹同步实施,实现全覆盖。
(三)强化结果运用。将特殊教育办学质量评价结果作为县级人民政府主要领导履行教育职责督导评价的重要内容,纳入县级人民政府绩效考核,并作为对学校奖惩、政策支持、资源配置和考核校长的重要依据。引导县级人民政府落实特教特办,切实履职尽责,为提升特殊教育质量提供充分的条件保障和良好的政策环境;引导特殊教育学校和随班就读普通学校改进教育教学和管理方式,不断完善办学条件,全面提升育人质量。
(四)注重宣传推广。各地要广泛宣传办好特殊教育的重要意义,深入解读特殊教育办学质量评价的内容要求,引导广大师生、家长和社会充分认识特殊教育对促进特殊儿童成长成才和终身发展的重要作用。对有效利用特殊教育办学质量评价推进特殊教育改革发展的典型经验、优秀案例、特色活动等,要加强宣传推广,发挥好示范辐射作用,切实推动特殊教育高质量发展。





来源:教育部官网