各省、自治区、直辖市教育厅(教委)、新疆生产建设兵团教育局,各有关高等学校:
为全面贯彻党的十九大精神,推进实施高等学校服务国家战略行动,完善高校促进科技成果转化的管理体系、制度体系和支撑服务体系,探索形成各具特色的科技成果转化机制和模式,我部研究制定了《高等学校科技成果转化和技术转移基地认定暂行办法》。现印发给你们,请结合实际遵照执行。
教育部
2018年5月18日
高等学校科技成果转化和技术转移基地认定暂行办法
为深入贯彻落实《国家技术转移体系建设方案》和《促进科技成果转移转化行动方案》,有序推进高等学校科技成果转化和技术转移基地(以下简称基地)认定工作,特制定本办法。
一、指导思想
全面贯彻党的十九大精神,大力实施创新驱动发展战略,落实教育“奋进之笔”攻坚行动计划任务,推进实施高等学校服务国家战略行动,加强与地方、行业协同创新,聚焦科技成果转化推动经济高质量发展,探索高校科技成果转化机制和模式,完善高校促进科技成果转化的管理体系、制度体系和服务支撑体系,加速高校科技成果转移转化。
二、发展目标
以服务国家重大区域发展战略和经济社会发展需求为导向,充分发挥科技创新对高校人才培养和“双一流”建设的带动作用,打造一批体系健全、机制创新、市场导向的高校科技成果转化和技术转移平台,结合实际开展体制机制探索,形成一批可复制、可推广的经验做法,促进高校科技成果转移转化能力明显提升,各具特色的高校科技成果转移转化体系逐步建立和完善。
三、认定条件
(一)基本条件:科技创新基础好、成果转化需求强烈、高校成果转化工作特色鲜明、转化协同成效显著的地方和高校,服务国家、区域重大战略实施及重点产业发展贡献突出。
(二)以地方为基本依托单位的基地,要求:
1.地方政府高度重视,建立了较为完善的成果转化政策体系;
2.拥有一批较高水平的成果转化服务机构和技术转移专业化人才队伍,与高校有紧密的合作关系;
3.有效集聚地方科技资源和创新力量,形成推进本区域高校成果转化的合力,承载高校成果转化成效显著;
4.在与高校协同创新推动成果转化方面有政策、有机制、有探索,形成良好的示范效应。
(三)以高校为基本依托单位的基地,要求:
1.高校高度重视,促进科技成果转移转化工作与学校改革发展同部署、同落实;
2.有利于科技成果转化的工作体系健全,体制机制完备,操作性好;
3.已拥有一批能实现科技成果转移转化的各类平台,并已取得显著的成效;
4.与地方、行业有深入的协同创新并取得积极效果,有典型成果转化应用示范案例。
四、认定程序
(一)提出申请。根据《高等学校科技成果转化和技术转移基地认定工作指导标准》(详见附件1),结合自身实际编制《高等学校科技成果转化和技术转移基地认定申请书》(详见附件2),以地方为基本依托单位申请的基地经省级教育行政部门同意,以高校为基本依托单位申请的基地经主管部门同意,正式行文报送教育部。
(二)组织论证。教育部成立专家组,对提出申请的基地开展咨询论证或实地调研论证,提出咨询意见,形成论证结论。
(三)立项认定。对通过专家论证同意认定的地方或高校,经教育部审定后,公布认定名单。
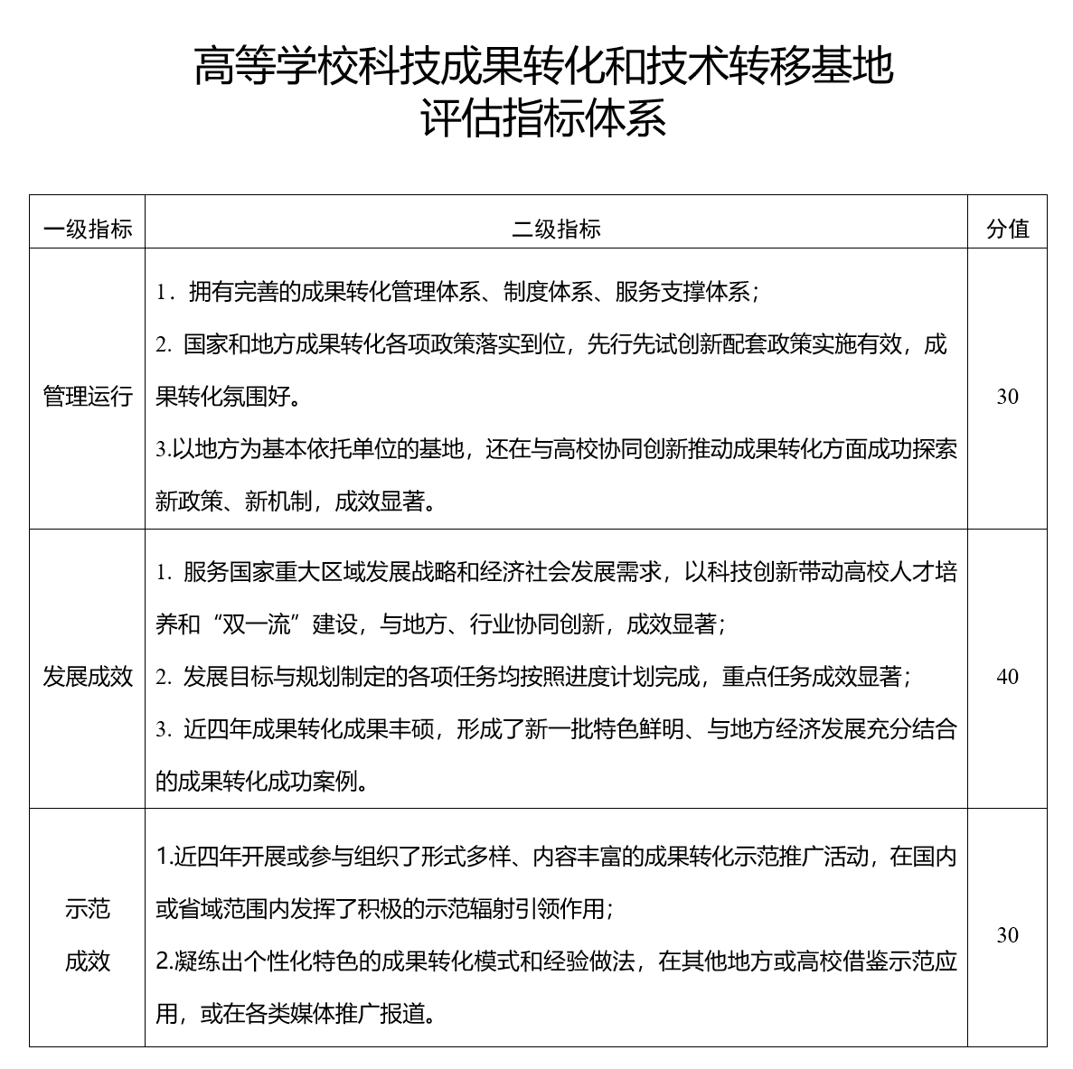
(四)监测评估。经立项认定的基地,于每年度结束后30日内(次年1月31日之前)向教育部报送年度工作报告,内容包括年度开展工作、创新举措、取得成效、示范成果、下一步工作计划等。教育部按照基地确定的任务与规划,根据《高等学校科技成果转化和技术转移基地评估指标体系》(详见附件3),每四年组织一次评估,主要依据是年度报告资料。对于执行效果不佳或无法实现预期目标的基地,及时整改或予以裁撤。
五、组织实施
(一)加强组织领导。各地方、各高校要积极推动基地各项任务的落实。基地要制定工作方案,明确任务分工和进度安排。教育部支持并协调各项改革措施的衔接、协同。
(二)强化政策支撑。基地应率先落实促进科技成果转移转化的相关政策措施,对已经确定的重大改革和政策措施要及时跟进、加强督查与评估。结合自身实际,积极开展先行先试,鼓励和推动基地探索实施符合本校实际、具有本地特色的改革政策,完善科技成果转化政策体系。
(三)推广应用示范。每个基地在先行先试基础上,总结提炼1至2个可供复制推广的政策措施和经验做法。教育部对基地建设经验和做法进行总结提炼,及时向全国高校示范推广,发挥基地的辐射带动效应。

